ruoyi-vue-pro 开发指南 ruoyi-vue-pro 开发指南
  • 萌新必读
  • 后端手册
  • 中间件手册
  • 工作流手册
  • 大屏手册
  • 支付手册
  • 会员手册
  • 商城手册
  • ERP 手册
  • CRM 手册
  • AI 大模型手册
  • IoT 物联网手册
  • 公众号手册
  • 系统手册
  • 运维手册
  • 前端手册 Vue 2.x
  • 前端手册 Vue 3.x
  • 工作流手册
  • 大屏手册
  • 支付手册
  • 会员手册
  • 商城手册
  • ERP 手册
  • CRM 手册
  • AI 大模型手册
  • IoT 物联网手册
  • 公众号手册
  • 系统手册
视频教程
  • Vue3 + element-plus (opens new window)
  • Vue3 + vben(ant-design-vue) (opens new window)
  • Vue2 + element-ui (opens new window)
微服务版 (opens new window)
作者博客 (opens new window)
GitHub (opens new window)
  • 萌新必读
  • 后端手册
  • 中间件手册
  • 工作流手册
  • 大屏手册
  • 支付手册
  • 会员手册
  • 商城手册
  • ERP 手册
  • CRM 手册
  • AI 大模型手册
  • IoT 物联网手册
  • 公众号手册
  • 系统手册
  • 运维手册
  • 前端手册 Vue 2.x
  • 前端手册 Vue 3.x
  • 工作流手册
  • 大屏手册
  • 支付手册
  • 会员手册
  • 商城手册
  • ERP 手册
  • CRM 手册
  • AI 大模型手册
  • IoT 物联网手册
  • 公众号手册
  • 系统手册
视频教程
  • Vue3 + element-plus (opens new window)
  • Vue3 + vben(ant-design-vue) (opens new window)
  • Vue2 + element-ui (opens new window)
微服务版 (opens new window)
作者博客 (opens new window)
GitHub (opens new window)
  • 萌新必读

    • 简介
    • 交流群
    • 视频教程
    • 功能列表
    • 快速启动(后端项目)
    • 快速启动(前端项目)
    • 接口文档
    • 技术选型
    • 项目结构
      • 👍 相关视频教程
      • 👻 后端结构
        • 1. yudao-dependencies
        • 2. yudao-framework
        • 3. yudao-module-xxx
        • 4. yudao-server
      • 👾 前端结构
        • 1. yudao-ui-admin-vue3
        • 2. yudao-ui-admin-vben
        • 3. yudao-admin-ui
        • 4. yudao-admin-ui-uniapp
        • 5. yudao-mall-uniapp
        • 6. yudao-ui-go-view
    • 代码热加载
    • 一键改包
    • 迁移模块(适合新项目)
    • 删除功能(以租户为例)
    • 表结构变更(版本升级)
    • 国产信创数据库(DM 达梦、大金、OpenGauss)
    • 如何去除 Redis 缓存
    • 内网穿透
    • 面试题、简历模版、简历优化
    • 项目外包
  • 后端手册

    • 新建模块
    • 代码生成【单表】(新增功能)
    • 代码生成【主子表】
    • 代码生成(树表)
    • 功能权限
    • 数据权限
    • 用户体系
    • 三方登录
    • OAuth 2.0(SSO 单点登录)
    • SaaS 多租户【字段隔离】
    • SaaS 多租户【数据库隔离】
    • WebSocket 实时通信
    • 异常处理(错误码)
    • 参数校验、时间传参
    • 分页实现
    • VO 对象转换、数据翻译
    • 文件存储(上传下载)
    • Excel 导入导出
    • 操作日志、访问日志、异常日志
    • MyBatis 数据库
    • MyBatis 联表&分页查询
    • 多数据源(读写分离)、事务
    • Redis 缓存
    • 本地缓存
    • 异步任务
    • 分布式锁
    • 幂等性(防重复提交)
    • 请求限流(RateLimiter)
    • HTTP 接口签名(防篡改)
    • 单元测试
    • 验证码
    • 工具类 Util
    • 配置管理
    • 数据库文档
  • 中间件手册

    • 定时任务
    • 消息队列(内存)
    • 消息队列(Redis)
    • 消息队列(RocketMQ)
    • 消息队列(RabbitMQ)
    • 消息队列(Kafka)
    • 限流熔断
  • 工作流手册

    • 工作流演示
    • 功能开启
    • 工作流(达梦适配)
    • 审批接入(流程表单)
    • 审批接入(业务表单)
    • 流程设计器(BPMN)
    • 流程设计器(钉钉、飞书)
    • 选择审批人、发起人自选
    • 会签、或签、依次审批
    • 流程发起、取消、重新发起
    • 审批通过、不通过、驳回
    • 审批加签、减签
    • 审批转办、委派、抄送
    • 执行监听器、任务监听器
    • 流程表达式
    • 流程审批通知
  • 大屏手册

    • 报表设计器
    • 大屏设计器
  • 支付手册

    • 功能开启
    • 支付宝支付接入
    • 微信公众号支付接入
    • 微信小程序支付接入
    • 支付宝、微信退款接入
    • 钱包充值、支付、退款
    • 模拟支付、退款
  • 会员手册

    • 功能开启
    • 微信公众号登录
    • 微信小程序登录
    • 微信小程序订阅消息
    • 微信小程序码
    • 会员用户、标签、分组
    • 会员等级、积分、签到
  • 商城手册

    • 商城演示
    • 功能开启
    • 商城装修
    • 在线客服
    • 【商品】商品分类
    • 【商品】商品属性
    • 【商品】商品 SPU 与 SKU
    • 【商品】商品评价
    • 【交易】购物车
    • 【交易】交易订单
    • 【交易】售后退款
    • 【交易】快递发货
    • 【交易】门店自提
    • 【交易】分销返佣
    • 【营销】优惠劵
    • 【营销】积分商城
    • 【营销】拼团活动
    • 【营销】秒杀活动
    • 【营销】砍价活动
    • 【营销】满减送活动
    • 【营销】限时折扣
    • 【营销】内容管理
    • 【统计】会员、商品、交易统计
  • ERP手册

    • ERP 演示
    • 功能开启
    • 【产品】产品信息、分类、单位
    • 【库存】产品库存、库存明细
    • 【库存】其它入库、其它出库
    • 【库存】库存调拨、库存盘点
    • 【采购】采购订单、入库、退货
    • 【销售】销售订单、出库、退货
    • 【财务】采购付款、销售收款
  • CRM手册

    • CRM 演示
    • 功能开启
    • 【线索】线索管理
    • 【客户】客户管理、公海客户
    • 【商机】商机管理、商机状态
    • 【合同】合同管理、合同提醒
    • 【回款】回款管理、回款计划
    • 【产品】产品管理、产品分类
    • 【通用】数据权限
    • 【通用】跟进记录、待办事项
  • AI大模型手册

    • AI 大模型演示
    • 功能开启
    • AI 聊天对话
    • AI 绘画创作
    • AI 知识库
    • AI 音乐创作
    • AI 写作助手
    • AI 思维导图
    • AI 工具(function calling)
    • Dify 工作流
    • FastGPT 工作流
    • 【模型接入】OpenAI
    • 【模型接入】通义千问
    • 【模型接入】DeepSeek
    • 【模型接入】字节豆包
    • 【模型接入】腾讯混元
    • 【模型接入】硅基流动
    • 【模型接入】MiniMax
    • 【模型接入】月之暗灭
    • 【模型接入】百川智能
    • 【模型接入】文心一言
    • 【模型接入】LLAMA
    • 【模型接入】智谱 GLM
    • 【模型接入】讯飞星火
    • 【模型接入】微软 OpenAI
    • 【模型接入】谷歌 Gemini
    • 【模型接入】Stable Diffusion
    • 【模型接入】Midjourney
    • 【模型接入】Suno
  • IoT物联网手册

    • 功能开启
  • 公众号手册

    • 功能开启
    • 公众号接入
    • 公众号粉丝
    • 公众号标签
    • 公众号消息
    • 自动回复
    • 公众号菜单
    • 公众号素材
    • 公众号图文
    • 公众号统计
  • 系统手册

    • 短信配置
    • 邮件配置
    • 站内信配置
    • 数据脱敏、字段权限
    • 敏感词
    • 地区 & IP 库
  • 运维手册

    • 开发环境
    • Linux 部署
    • Docker 部署
    • Jenkins 部署
    • 宝塔部署
    • HTTPS 证书
    • 服务监控
  • 前端手册 Vue 3.x

    • 开发规范
    • 菜单路由
    • Icon 图标
    • 字典数据
    • 系统组件
    • 通用方法
    • 配置读取
    • CRUD 组件
    • 国际化
    • IDE 调试
    • 代码格式化
  • 前端手册 Vue 2.x

    • 开发规范
    • 菜单路由
    • Icon 图标
    • 字典数据
    • 系统组件
    • 通用方法
    • 配置读取
  • 更新日志

    • 【v2.5.0】开发中...
    • 【v2.4.2】2025-04-12
    • 【v2.4.1】2025-02-09
    • 【v2.4.0】2024-12-31
    • 【v2.3.0】2024-10-07
    • 【v2.2.0】2024-08-02
    • 【v2.1.0】2024-05-05
    • 【v2.0.1】2024-03-01
    • 【v2.0.0】2024-01-26
  • 开发指南
  • 萌新必读
芋道源码
2022-03-02
目录

项目结构

项目结构

# 👍 相关视频教程

  • 从零开始 01:视频课程导读:项目简介、功能列表、技术选型 (opens new window)
  • 从零开始 04:自顶向下,讲解项目的整体结构(上) (opens new window)
  • 从零开始 04:自顶向下,讲解项目的整体结构(下) (opens new window)

# 👻 后端结构

后端采用模块化的架构,按照功能拆分成多个 Maven Module,提升开发与研发的效率,带来更好的可维护性。

一共有四类 Maven Module:

Maven Module 作用
yudao-dependencies Maven 依赖版本管理
yudao-framework Java 框架拓展
yudao-module-xxx XXX 功能的 Module 模块
yudao-server 管理后台 + 用户 App 的服务端

下面,我们来逐个看看。

# 1. yudao-dependencies

该模块是一个 Maven Bom,只有一个 pom.xml (opens new window) 文件,定义项目中所有 Maven 依赖的版本号,解决依赖冲突问题。

详细的解释,可见 《微服务中使用 Maven BOM 来管理你的版本依赖 》 (opens new window) 文章。

从定位上来说,它和 Spring Boot 的 spring-boot-starter-parent (opens new window) 和 Spring Cloud 的 spring-cloud-dependencies (opens new window) 是一致的。

实际上,ruoyi-vue-pro 本质上还是个单体项目,直接在根目录 pom.xml (opens new window) 管理依赖版本会更加方便,也符合绝大多数程序员的认知。但是要额外考虑一个场景,如果每个 yudao-module-xxx 模块都维护在一个独立的 Git 仓库,那么 yudao-dependencies 就可以在多个 yudao-module-xxx 模块下复用。

# 2. yudao-framework

该模块是 ruoyi-vue-pro 项目的框架封装,其下的每个 Maven Module 都是一个组件,分成两种类型:

① 技术组件:技术相关的组件封装,例如说 MyBatis、Redis 等等。

Maven Module 作用
yudao-common 定义基础 pojo 类、枚举、工具类等
yudao-spring-boot-starter-web Web 封装,提供全局异常、访问日志等
yudao-spring-boot-starter-websocket WebSocket 封装,提供 Token 认证、WebSocket 集群广播、Message 监听
yudao-spring-boot-starter-security 认证授权,基于 Spring Security 实现
yudao-spring-boot-starter-mybatis 数据库操作,基于 MyBatis Plus 实现
yudao-spring-boot-starter-redis 缓存操作,基于 Spring Data Redis + Redisson 实现
yudao-spring-boot-starter-mq 消息队列,基于 Redis 实现,支持集群消费和广播消费
yudao-spring-boot-starter-job 定时任务,基于 Quartz 实现,支持集群模式
yudao-spring-boot-starter-protection 服务保障,提供幂等、分布式锁、限流、熔断等功能
yudao-spring-boot-starter-excel Excel 导入导出,基于 EasyExcel 实现
yudao-spring-boot-starter-monitor 服务监控,提供链路追踪、日志服务、指标收集等功能
yudao-spring-boot-starter-test 单元测试,基于 Junit + Mockito 实现
yudao-spring-boot-starter-file 【已合并】 文件客户端,支持将文件存储到 S3(MinIO、阿里云、腾讯云、七牛云)、本地、FTP、SFTP、数据库等
yudao-spring-boot-starter-captcha 【已合并】 验证码 Captcha,提供滑块验证码
yudao-spring-boot-starter-flowable 【已合并】 工作流,基于 Flowable 实现

友情提示:

  • yudao-spring-boot-starter-file 组件:自 2.0.1 版本,合并到 yudao-module-infra-biz 模块的 framework/file 包下,一方面减少 starter 提升编译速度,一方面只有 infra 模块使用到
  • yudao-spring-boot-starter-captcha 组件:自 2.0.1 版本,合并到 yudao-module-system-biz 模块的 framework/captcha 包下,一方面减少 starter 提升编译速度,一方面只有 system 模块使用到
  • yudao-spring-boot-starter-flowable 组件:自 2.0.1 版本,合并到 yudao-module-bpm-biz 模块的 framework/flowable 包下,一方面减少 starter 提升编译速度,一方面只有 bpm 模块使用到

② 业务组件:业务相关的组件封装,例如说数据字典、操作日志等等。如果是业务组件,名字会包含 biz 关键字。

Maven Module 作用
yudao-spring-boot-starter-biz-tenant SaaS 多租户
yudao-spring-boot-starter-biz-data-permission 数据权限
yudao-spring-boot-starter-biz-operatelog 操作日志
yudao-spring-boot-starter-biz-pay 支付客户端,对接微信支付、支付宝等支付平台
yudao-spring-boot-starter-biz-ip 地区 & IP 库

友情提示:

  • yudao-spring-boot-starter-biz-operatelog 组件:自 2.1.0 版本,合并到 yudao-spring-boot-starter-security 组件的 operatelog 包下,主要减少 starter 提升编译速度

每个组件,包含两部分:

  1. core 包:组件的核心封装,拓展相关的功能。
  2. config 包:组件的 Spring Boot 自动配置。

 示例

# 3. yudao-module-xxx

该模块是 XXX 功能的 Module 模块,目前内置了 8 个模块。

项目 说明 是否必须
yudao-module-system 系统功能 √
yudao-module-infra 基础设施 √
yudao-module-member 会员中心 x
yudao-module-bpm 工作流程 x
yudao-module-pay 支付系统 x
yudao-module-report 大屏报表 x
yudao-module-mall 商城系统 x
yudao-module-erp ERP 系统 x
yudao-module-crm CRM 系统 x
yudao-module-ai AI 大模型 x
yudao-module-mp 微信公众号 x

每个模块包含两个 Maven Module,分别是:

Maven Module 作用
yudao-module-xxx-api 提供给其它模块的 API 定义
yudao-module-xxx-biz 模块的功能的具体实现

例如说,yudao-module-infra 想要访问 yudao-module-system 的用户、部门等数据,需要引入 yudao-module-system-api 子模块。示例如下:

引用的示例

疑问:为什么设计 `yudao-module-xxx-api` 模块呢?

  1. 明确需要提供给其它模块的 API 定义,方便未来迁移微服务架构。
  2. 模块之间可能会存在相互引用的情况,虽然说从系统设计上要尽量避免,但是有时在快速迭代的情况下,可能会出现。此时,通过只引用对方模块的 API 子模块,解决相互引用导致 Maven 无法打包的问题。

yudao-module-xxx-api 子模块的项目结构如下:

 项目结构

所在包 类 作用 示例
api Api 接口 提供给其它模块的 API 接口 AdminUserApi (opens new window)
api DTO 类 Api 接口的入参 ReqDTO、出参 RespDTO LoginLogCreateReqDTO (opens new window) DeptRespDTO (opens new window)
enums Enum 类 字段的枚举 LoginLogTypeEnum (opens new window)
enums DictTypeConstants 类 数据字典的枚举 DictTypeConstants (opens new window)
enums ErrorCodeConstants 类 错误码的枚举 ErrorCodeConstants (opens new window)

yudao-module-xxx-biz 子模块的项目结构如下:

 项目结构

所在包 类 作用 示例
api ApiImpl 类 提供给其它模块的 API 实现类 AdminUserApiImpl (opens new window)
controler.admin Controller 类 提供给管理后台的 RESTful API,默认以 admin-api/ 作为前缀。
例如 admin-api/system/auth/login 登录接口
AuthController (opens new window)
controler.admin VO 类 Admin Controller 接口的入参 ReqVO、出参 RespVO AuthLoginReqVO (opens new window) AuthLoginRespVO (opens new window)
controler.app Controller 类,以 App 为前缀 提供给用户 App 的 RESTful API,默认以 app-api/ 作为前缀。
例如 app-api/member/auth/login 登录接口
AppAuthController (opens new window)
controler.app VO 类,以 App 为前缀 App Controller 接口的入参 ReqVO、出参 RespVO AppAuthLoginReqVO (opens new window) AppAuthLoginRespVO (opens new window)
controler .http 文件 IDEA Http Client 插件 (opens new window),模拟请求 RESTful 接口 AuthController.http (opens new window)
service Service 接口 业务逻辑的接口定义 AdminUserService (opens new window)
service ServiceImpl 类 业务逻辑的实现类 AdminUserServiceImpl (opens new window)
dal - Data Access Layer,数据访问层
dal.dataobject DO 类 Data Object,映射数据库表、或者 Redis 对象 AdminUserDO (opens new window)
dal.mysql Mapper 接口 数据库的操作 AdminUserMapper (opens new window)
dal.redis RedisDAO 类 Redis 的操作 LoginUserRedisDAO (opens new window)
convert Convert 接口 DTO / VO / DO 等对象之间的转换器 UserConvert (opens new window)
job Job 类 定时任务 DemoJob (opens new window)
mq - Message Queue,消息队列
mq.message Message 类 发送和消费的消息 SmsSendMessage (opens new window)
mq.producer Producer 类 消息的生产者 SmsProducer (opens new window)
mq.consumer Producer 类 消息的消费者 SmsSendConsumer (opens new window)
framework - 模块自身的框架封装 framework (opens new window)

疑问:为什么 Controller 分成 Admin 和 App 两种?

提供给 Admin 和 App 的 RESTful API 接口是不同的,拆分后更加清晰。

疑问:为什么 VO 分成 Admin 和 App 两种?

相同功能的 RESTful API 接口,对于 Admin 和 App 传入的参数、返回的结果都可能是不同的。例如说,Admin 查询某个用户的基本信息时,可以返回全部字段;而 App 查询时,不会返回 mobile 手机等敏感字段。

疑问:为什么 DO 不作为 Controller 的出入参?

  1. 明确每个 RESTful API 接口的出入参。例如说,创建部门时,只需要传入 name、parentId 字段,使用 DO 接参就会导致 type、createTime、creator 等字段可以被传入,导致前端同学一脸懵逼。
  2. 每个 RESTful API 有自己独立的 VO,可以更好的设置 Swagger 注解、Validator 校验规则,而让 DO 保持整洁,专注映射好数据库表。

疑问:为什么操作 Redis 需要通过 RedisDAO?

Service 直接使用 RedisTemplate 操作 Redis,导致大量 Redis 的操作细节和业务逻辑杂糅在一起,导致代码不够整洁。通过 RedisDAO 类,将每个 Redis Key 像一个数据表一样对待,清晰易维护。

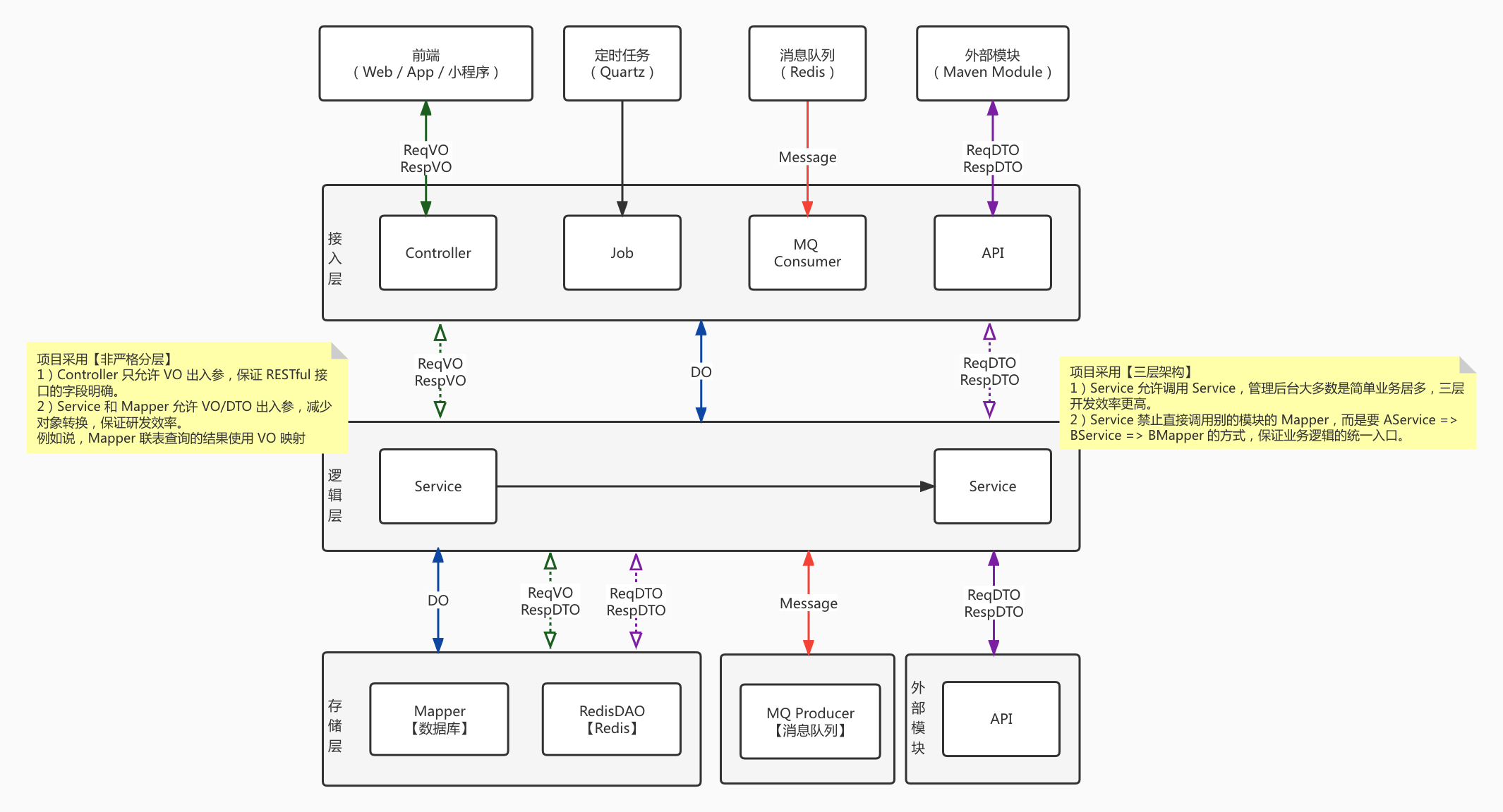
总结来说,每个模块采用三层架构 + 非严格分层,如下图所示:

项目分层

疑问:如果 message 需要跨模块共享,类似 api 的效果,可以怎么做?

可以在 yudao-module-xxx-api 子模块下,新建一个 message 包,可参考 MemberUserCreateMessage 类。

# 4. yudao-server

该模块是后端 Server 的主项目,通过引入需要 yudao-module-xxx 业务模块,从而实现提供 RESTful API 给 yudao-ui-admin-vue3、yudao-mall-uniapp 等前端项目。

本质上来说,它就是个空壳(容器)!如下图所示:

 项目

# 👾 前端结构

前端一共有六个项目,分别是:

项目 说明
yudao-ui-admin-vue3 (opens new window) 基于 Vue3 + element-plus 实现的管理后台
yudao-ui-admin-vben (opens new window) 基于 Vue3 + vben5.0(ant-design-vue) 实现的管理后台
yudao-ui-admin-vue2 (opens new window) 基于 Vue2 + element-ui 实现的管理后台
yudao-ui-go-view (opens new window) 基于 Vue3 + naive-ui 实现的大屏报表
yudao-ui-admin-uniapp (opens new window) 基于 uni-app + uni-ui 实现的管理后台的小程序
yudao-mall-uniapp (opens new window) 基于 uni-app + uview 实现的用户 App

# 1. yudao-ui-admin-vue3

.
├── .github # github workflows 相关
├── .husky # husky 配置
├── .vscode # vscode 配置
├── mock # 自定义 mock 数据及配置
├── public # 静态资源
├── src # 项目代码
│   ├── api # api接口管理
│   ├── assets # 静态资源
│   ├── components # 公用组件
│   ├── hooks # 常用hooks
│   ├── layout # 布局组件
│   ├── locales # 语言文件
│   ├── plugins # 外部插件
│   ├── router # 路由配置
│   ├── store # 状态管理
│   ├── styles # 全局样式
│   ├── utils # 全局工具类
│   ├── views # 路由页面
│   ├── App.vue # 入口vue文件
│   ├── main.ts # 主入口文件
│   └── permission.ts # 路由拦截
├── types # 全局类型
├── .env.base # 本地开发环境 环境变量配置
├── .env.dev # 打包到开发环境 环境变量配置
├── .env.gitee # 针对 gitee 的环境变量 可忽略
├── .env.pro # 打包到生产环境 环境变量配置
├── .env.test # 打包到测试环境 环境变量配置
├── .eslintignore # eslint 跳过检测配置
├── .eslintrc.js # eslint 配置
├── .gitignore # git 跳过配置
├── .prettierignore # prettier 跳过检测配置
├── .stylelintignore # stylelint 跳过检测配置
├── .versionrc 自动生成版本号及更新记录配置
├── CHANGELOG.md # 更新记录
├── commitlint.config.js # git commit 提交规范配置
├── index.html # 入口页面
├── package.json
├── .postcssrc.js # postcss 配置
├── prettier.config.js # prettier 配置
├── README.md # 英文 README
├── README.zh-CN.md # 中文 README
├── stylelint.config.js # stylelint 配置
├── tsconfig.json # typescript 配置
├── vite.config.ts # vite 配置
└── windi.config.ts # windicss 配置

# 2. yudao-ui-admin-vben

目录使用 Monorepo 管理,项目结构如下

.
├── Dockerfile # Docker 镜像构建文件
├── README.md # 项目说明文档
├── apps # 项目应用目录
│   ├── backend-mock # 后端模拟服务应用
│   ├── web-antd # 基于 Ant Design Vue 的前端应用
│   ├── web-ele # 基于 Element Plus 的前端应用
│   └── web-naive # 基于 Naive UI 的前端应用
├── build-local-docker-image.sh # 本地构建 Docker 镜像脚本
├── cspell.json # CSpell 配置文件
├── docs # 项目文档目录
├── eslint.config.mjs # ESLint 配置文件
├── internal # 内部工具目录
│   ├── lint-configs # 代码检查配置
│   │   ├── commitlint-config # Commitlint 配置
│   │   ├── eslint-config # ESLint 配置
│   │   ├── prettier-config # Prettier 配置
│   │   └── stylelint-config # Stylelint 配置
│   ├── node-utils # Node.js 工具
│   ├── tailwind-config # Tailwind 配置
│   ├── tsconfig # 通用 tsconfig 配置
│   └── vite-config # 通用Vite 配置
├── package.json # 项目依赖配置
├── packages # 项目包目录
│   ├── @core # 核心包
│   │   ├── base # 基础包
│   │   │   ├── design # 设计相关
│   │   │   ├── icons # 图标
│   │   │   ├── shared # 共享
│   │   │   └── typings # 类型定义
│   │   ├── composables # 组合式 API
│   │   ├── preferences # 偏好设置
│   │   └── ui-kit # UI 组件集合
│   │       ├── layout-ui # 布局 UI
│   │       ├── menu-ui  # 菜单 UI
│   │       ├── shadcn-ui # shadcn UI
│   │       └── tabs-ui # 标签页 UI
│   ├── constants # 常量
│   ├── effects # 副作用相关包
│   │   ├── access # 访问控制
│   │   ├── plugins # 第三方大型依赖插件
│   │   ├── common-ui # 通用 UI
│   │   ├── hooks # 组合式 API
│   │   ├── layouts # 布局
│   │   └── request # 请求
│   ├── icons # 图标
│   ├── locales # 国际化
│   ├── preferences  # 偏好设置
│   ├── stores # 状态管理
│   ├── styles # 样式
│   ├── types # 类型定义
│   └── utils # 工具
├── playground # 演示目录
├── pnpm-lock.yaml # pnpm 锁定文件
├── pnpm-workspace.yaml # pnpm 工作区配置文件
├── scripts # 脚本目录
│   ├── turbo-run # Turbo 运行脚本
│   └── vsh # VSH 脚本
├── stylelint.config.mjs # Stylelint 配置文件
├── turbo.json # Turbo 配置文件
├── vben-admin.code-workspace # VS Code 工作区配置文件
└── vitest.config.ts # Vite 配置文件

# 3. yudao-admin-ui

├── bin                        // 执行脚本
├── build                      // 构建相关  
├── public                     // 公共文件
│   ├── favicon.ico            // favicon 图标
│   └── index.html             // html 模板
│   └── robots.txt             // 反爬虫
├── src                        // 源代码
│   ├── api                    // 所有请求【重要】
│   ├── assets                 // 主题、字体等静态资源
│   ├── components             // 全局公用组件
│   ├── directive              // 全局指令
│   ├── icons                  // 图标
│   ├── layout                 // 布局
│   ├── plugins                // 插件
│   ├── router                 // 路由
│   ├── store                  // 全局 store 管理
│   ├── utils                  // 全局公用方法
│   ├── views                  // 视图【重要】
│   ├── App.vue                // 入口页面
│   ├── main.js                // 入口 JS,加载组件、初始化等
│   ├── permission.js          // 权限管理
│   └── settings.js            // 系统配置
├── .editorconfig              // 编码格式
├── .env.development           // 开发环境配置
├── .env.production            // 生产环境配置
├── .env.staging               // 测试环境配置
├── .eslintignore              // 忽略语法检查
├── .eslintrc.js               // eslint 配置项
├── .gitignore                 // git 忽略项
├── babel.config.js            // babel.config.js
├── package.json               // package.json
└── vue.config.js              // vue.config.js

# 4. yudao-admin-ui-uniapp

TODO 待补充

# 5. yudao-mall-uniapp

├── pages                   // 页面
│      ├── index            // 入口页面
│      ├── user             // 用户相关
│      ├── public           // 公共页面
│      ├── activity         // 活动页面
│      ├── app              // 积分、签到页面
│      ├── chat             // 客服页面
│      ├── commission       // 分销页面
│      ├── coupon           // 优惠券页面
│      ├── goods            // 商品页面
│      ├── order            // 订单页面
│      ├── pay              // 支付页面
├── sheep                   // 底层依赖/工具库
│      ├── api              // 服务端接口
│      ├── components       // 自定义功能组件
│      ├── config           // 配置文件
│      ├── helper           // 助手函数
│      ├── hooks            // vue-hooks
│      ├── libs             // 自定义依赖
│      ├── platform         // 第三方平台登录、分享、支付
│      ├── request          // 请求类库
│      ├── router           // 自定义路由跳转
│      ├── scss             // 主样式库
│      ├── store            // pinia状态管理模块
│      ├── ui               // 自定义UI组件
│      ├── url              // cdn图片地址格式化
│      ├── validate         // 通用验证器
│      ├── index.js         // Shopro入口文件
├── uni_modules             // dcloud第三方插件

# 6. yudao-ui-go-view

TODO 待补充

技术选型
代码热加载

← 技术选型 代码热加载→

Theme by Vdoing | Copyright © 2019-2025 芋道源码 | MIT License
  • 跟随系统
  • 浅色模式
  • 深色模式
  • 阅读模式
×